|
|
|
|
||||||||||||||||||||
|
|
|
|
||||||||||||||||||||
|
Текущее время: 05.11.25, 15:21 Выбор бритвы (помощь и консультация)Модераторы: Олег Бритва, Модераторы Выбор бритвы (помощь и консультация)Tihohod, написанная тобою муть "....Ты прежде чем писать такую жуть...".
Сам ты такой. На счет слесарей. Кто по вашему на заводах бритвы делает? Вречи-нейрохирирги? Да обычные слесаря. Которые, кстати, очень хорошо различают кипящую сталь от спокойной.
Выбор бритвы (помощь и консультация)Zn398,
Вот я, по образованию металлург. ( Доменное производство, производство черных металлов). Вот первый раз слышу термины " кипящая" и " спокойная". Это как? Наверное лекции прогуливал...
Выбор бритвы (помощь и консультация)Олег Бритва,
Даже если он имеет в виду кристаллическую решетку (в чём я лично сильно сомневаюсь) то при Крупном зерне происходит выкрашивание кромки причём не тока бритвы. Чел явно не в теме но пытается свои фантазии выдавать за Истину . А это не есть Гут. Насчёт полировки ты прав на все 100. Чем мягче металл тем быстрее он нагревается.
Последний раз редактировалось Григорий Д 31.07.19, 15:51, всего редактировалось 1 раз.
![]()
Выбор бритвы (помощь и консультация)Zn398, А можно подробнее узнать о "Кипящей" стали ? Что это такое? Свойства там теория и ТД. И тп. Мне любопытно...
![]() Выбор бритвы (помощь и консультация)кипящая сталь и прочее:
1 Гуляев, А. П. Металловедение / А. П. Гуляев. – М. : Металлургиздат, 1986. 2 Лахтин, Ю. М. Металловедение и термическая обработка / Ю. М. Лахтин. – М. : Металлургия, 1983. 3 Фетисов, Г. П. Материаловедение и технология металлов / Г. П. Фетисов. – М. : Высш. шк., 2002. have fun
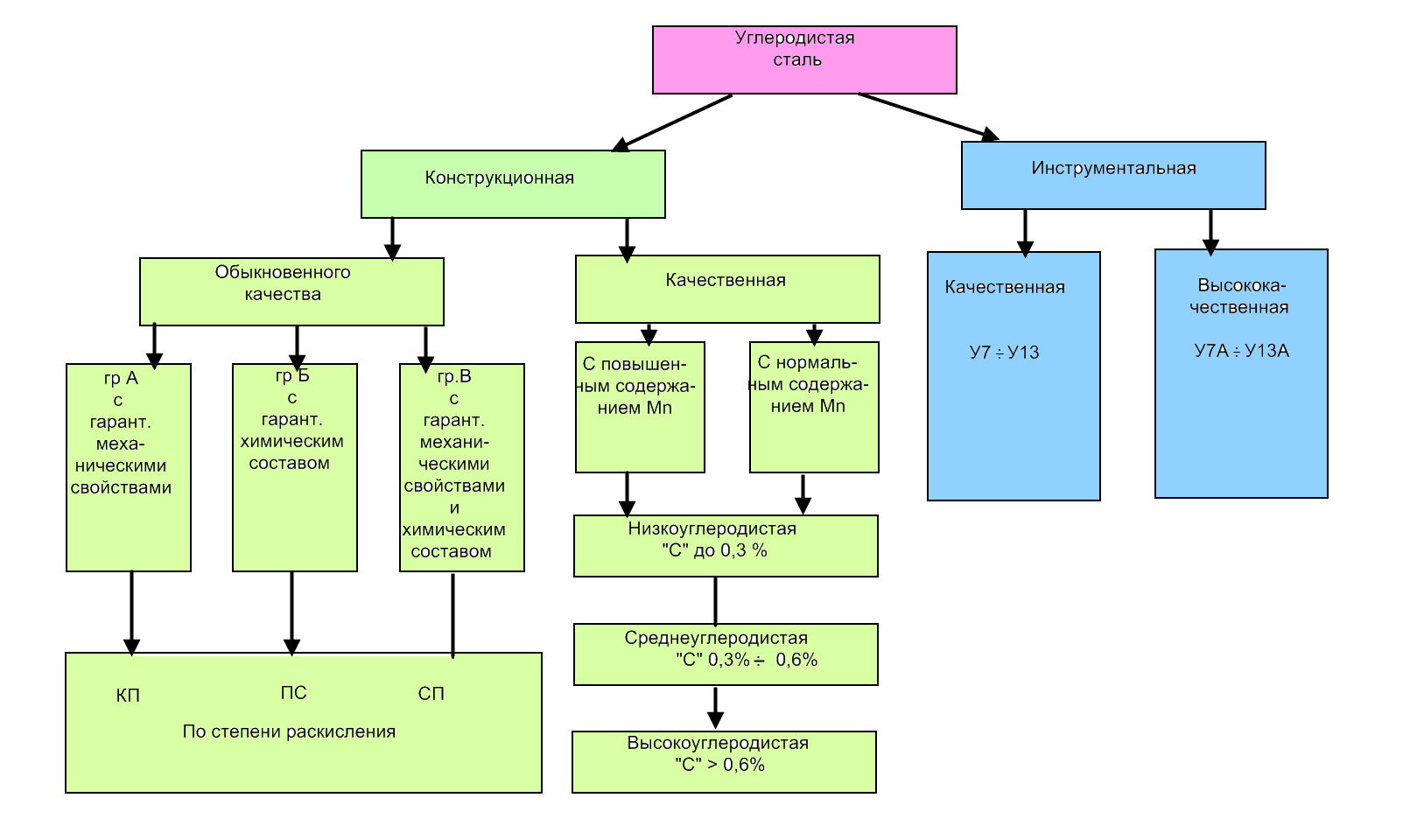
Выбор бритвы (помощь и консультация)Zn398, зачем нам эти не совсем нужные знания? Прокомментировать можешь эту схему? Почему к интересующим нас, применительно к бритвам, инструментальным сталям не применяется классификация по раскислению?
Выбор бритвы (помощь и консультация)Karangi, оно и видно, что доменное.
Диплом в метро купил? Григорий Д у Karangi спроси. У него диплом. Выбор бритвы (помощь и консультация)Я же пишу, что по ощущениям сталь не плотная.
Мне в ответ – такого не бывает и проч. муть. Они же делали лезвия из остатков производства других заводов. Отсюда и отжиг. С металлургического завода сталь приходит уже оттоженной.
Выбор бритвы (помощь и консультация)Zn398, бабка семечками торговала, подторговывала корочками, вот со стаканом решил прихватить!
Выбор бритвы (помощь и консультация)Ну вот, опять. Забежал, весь в белом, с лопатой. Кинул на вентилятор и в кусты. По сути вопроса ни спросить, ни рассказать. Печалька. Какие то экзотические персонажи вспоминаются, то ли бляха-муха, то ли екарный бабай. Может, как минимум , присвоить ему звание " слесарь-металлург 80 уровня"? Или в бан? Пусть на Привозе, у тети Фиры, гуся купит и ему мозг сношает. А?
Выбор бритвы (помощь и консультация)Купил ключи я от квартиры Совал во все замки, но я не смог Побрить её мохнатых ног. Ремонт опасных бритв, звонить с 11-00 до 23-00, +79267729357, (whats app, telegram, VK), спросить Олега.
YOUTUBE Олег Бритва INSTAGRAM Олег Бритва
Выбор бритвы (помощь и консультация)Мдя... учил проктолог гинеколога в какую дырку пальцы совать... цырк с конями
Все будут одинаковы в гробу.
Так будем хоть при жизни разнолики!
Выбор бритвы (помощь и консультация)Zn398, Зачем мне у кого то спрашивать?! Я у Знающего чела спрашиваю. Хочу получать информацию из первых рук.
![]()
Выбор бритвы (помощь и консультация)Прочел изначальный "влив" человека в тему.
Вообще, о чем он хотел поговорить? О твердости, напильниках, надфильках, не ясно до конца! Наверное, обо всем и по чуток того, что знает. Конструктива в диалоге не вижу, так как нет предметного разговора. Зашел в Гулю, и для себя загулил, что такое кипящая сталь? ( не в коем случае не оправдываюсь). Да, действительно, есть такое понятие.. Суть которого состоит в том, что это сталь с Низким содержанием углерода.., которая по сути не подходит к нашим инструментам. Что касается " диплом купил в метро".., немного поясню ВАМ, грамотному человеку, что доменное производство и сталевар, ооочень немного отличаюся. Суть ни в этом. Обосновать, либо просто поговорить обо всем, но ни о чем - две разные вещи.
Последний раз редактировалось Karangi 01.08.19, 19:09, всего редактировалось 1 раз.
Выбор бритвы (помощь и консультация)Добрый день.
Помогите пожалуйста советом. Хочу купить молодому человеку в подарок опасную бритву. Выбор пал на: Wacker. Ширина полотна:6/8". Вогнутость:полная.Тип стали:дамасская.Материал ручки:рог.На лезвие написано "Matveev Son". Меня смущает цена в 100 тыс.руб. Это нормально для бритвы такая стоимость!?!??1?! Будет ли она настоящая и в единичном экземпляре или это развод? Можно ли заказывать такие вещи по интернету с доставкой или есть специализированные магазины (я таких в СПБ не нашла).
Выбор бритвы (помощь и консультация)Ни одна новодельная бритва не стоит таких денег. Понятно,это это дело производителя,за сколько продавать,но тут явный перебор. За эти деньги можно купить пять непользованных ,антикварных бритв,которые не будут уступать,а даже чем то превосходить по качеству Вакер и иже с ними.
Всё будет ХОРОШО...тел:+79065827134
Выбор бритвы (помощь и консультация)бритва.рф, конечно, жжОт.
https://бритва.рф/catalog/wacker/Wacker_Опасная_бритва_дамсск/ Можно купить несколько бритв из "лучшей английской стили" 19 века, в идеальном состоянии, можно и в коробочке. Или шведских бритв. полный абсурд её покупать
Последний раз редактировалось anton 03.09.19, 11:22, всего редактировалось 2 раза.
Выбор бритвы (помощь и консультация)селедка, господа Абрамовы всех в ступор вводят. Подарите молодому человеку английский или французский клин 19 века за пол цены, а то и за треть. Гораздо лучше и красивее будет. Тут есть продажи, посмотрите Бориса. У него очень много шикарных бритв
Выбор бритвы (помощь и консультация)А кто такой этот Матвеев?
селедка, на подарок надо брать подготовленную бритву, чтобы человек не мучился. А стоит ли эта бритва 100 тысяч - конечно нет, стоит ли ее покупать - нет (ну если вы конечно не губернатор, у которого пачки долларов по полу вместо паркета разложены) Кто сейчас на конференцииСейчас этот форум просматривают: нет зарегистрированных пользователей и 7 гостей | |
|
|
|
|
||||||||||||||||||||||||||||||||||||

